cien años de soledad pdf scribd
Salvar Salvar Cien Años de Soledad para ler mais tarde. Full PDF Package Download Full PDF Package.
Cien Anos De Soledad Personajes Pdf
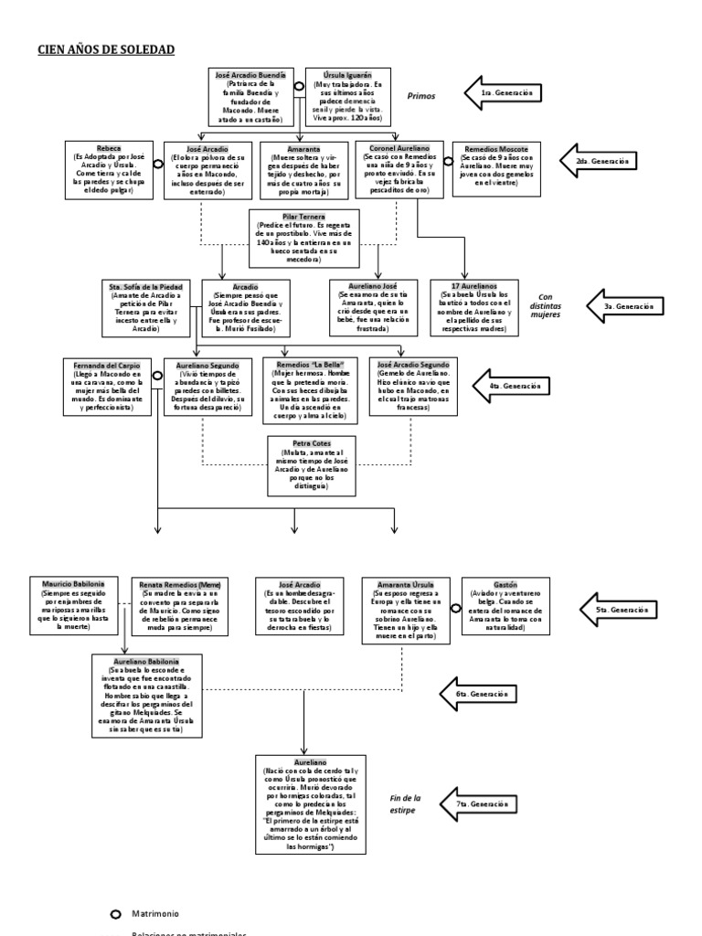
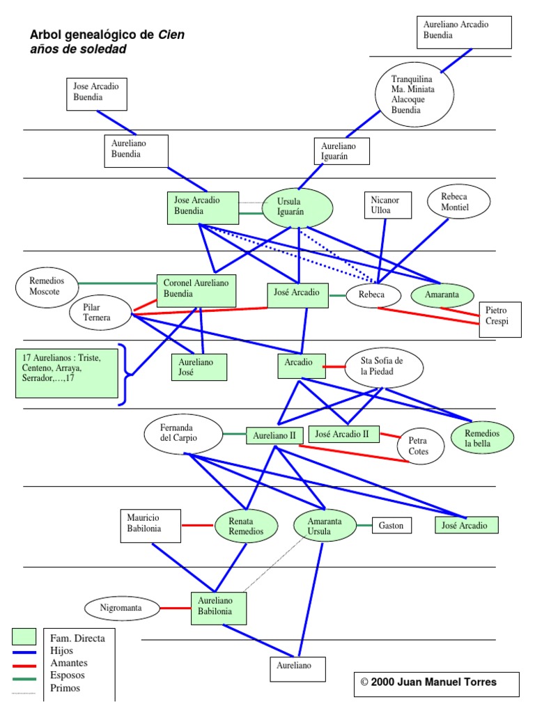
2- _v___ Los fundadores del pueblo fueron rsula Iguarn y Jos Arcadio Buenda.
. 1- _v___ Cien aos de soledad refleja la vida de siete generaciones. 0 0 found this document useful Mark this document as useful. Free easy returns on millions of items.
Garcia marquez gabriel cien años de soledad. Scribd is the worlds largest social reading and publishing site. Ha sido traducida a 35 idiomas.
1966-1982 publicada en dos microfichas en Marburg. By natalia1azolas1espin in Types School Work. Ad Make the best use of your time at home access millions of ebooks audiobooks and more.
37 Full PDFs related to this paper. 0 0 found this document not useful Mark this document as not useful. Read customer reviews find best sellers.
2 Cien Años de Soledad Características. Sinalizar o conteúdo como inadequado. 3- ____ Las calamidades que vivi Macondo fueron pestes diluvios y guerras.
Fazer o download agora mesmo. Try it now free. Ficha libro de Gabriel García Marquez.
Cien años de soledad. Catalogada como la segunda obra mas importante de la lengua castellana. 4- ____ Macondo es un pueblo simblico que representa a la humanidad.
Save Save Cien años de soledad For Later. Close suggestions Search Search. CIEN AOS DE SOLEDAD Resumen.
Cien años de Soledad Crónica de una muerte Anunciada Del amor y otros Demonios Doce cuentos Pelegrinos El amor en los tiempos del Colera. Scribd ist die weltweit größte soziale Plattform zum Lesen und Veröffentlichen. The best books and audiobooks are waiting for you on Scribd.
5- ____ Jos Arcadio estaba marcado por un destino trgico. Free shipping on qualified orders. Fazer o download agora mesmo.
50 50 acharam este documento útil Marcar esse documento como útil. Download Free PDF Download PDF Download Free PDF View PDF. A short summary of this paper.
A short summary of this paper. 6- ____ El primero de la. Ad Browse discover thousands of brands.
Salvar Salvar Cien Años de Soledad para ler mais tarde. Baixe no formato DOC PDF TXT ou leia online no Scribd. Baixe no formato DOCX PDF TXT ou leia online no Scribd.
Sinalizar o conteúdo como inadequado. Full PDF Package Download Full PDF Package. Téléchargez comme DOC PDF TXT ou lisez en ligne sur Scribd.
Enregistrer Enregistrer CIEN AÑOS DE SOLEDAD RESUMEN pour plus tard. 37 Full PDFs related to this paper. El presente trabajo es una versión corregida y muy aumentada de la Bibliografía crítica de Cien años de soledad.
La novela Cien aos de soledad fue escrita por Gabriel Garca Mrquez durante dieciocho meses3 entre 1965 y 1966 en Ciudad de Mxico y se public por primera vez a mediados de 1967 en Buenos Aires4 La idea. Publicada en Argentina 1976. Salvar Salvar Cien Años de Soledad para ler mais tarde.
0 notas 0 acharam este documento útil 0 voto 124 visualizações 4 páginas.
Read La Iglesia Como Un Equipo By Wayne Cordeiro Books Personal Improvement Good Books Book Search
Pin On Gabo Sus Libros Sus Paginas
Cien Anos De Soledad Pdf Gabriel Garcia Marquez
Resumen Primer Capitulo De Cien Anos De Soledad Pdf
Cien Anos De Soledad Fragmento Pdf
Pin En Tarot Cartas Significado
100 Cien Anos De Soledad Resumen Por Capitulos Pdf
Cien Anos De Soledad Pdf Incesto Gabriel Garcia Marquez
100 Covers Of Gabriel Garcia Marquez S One Hundred Years Of Solitude
Cien Anos De Soledad Presentacion Pdf Gabriel Garcia Marquez
Scribd Es El Sitio Social De Lectura Y Editoriales Mas Grande Del Mundo Imperio Inca Socialismo Lectura
Analisis De Cien Anos De Soledad Pdf Narracion Gabriel Garcia Marquez
La Maldicion Del Incesto En Cien Anos De Soledad Pdf Incesto
Cien Anos De Soledad Pdf Incesto Gabriel Garcia Marquez
La Maldicion Del Incesto En Cien Anos De Soledad Pdf Incesto

